abbrechen
Suchergebnisse werden angezeigt für 
Anzeigen  nur  | Stattdessen suchen nach 
Meintest du: 


Einbau / Anschluss Raumthermostat 2 230v

falken
Apprentice Homie

Hallo! 

Ich benötige Hilfe beim Anschluss an meine Therme (Vaillant ecoTec).

Das Anschlussdiagramm der Therme sowie ein Foto ist im Anhang, Fotos auch. Altes Thermostat hat derzeit nur L/N (braun, blau) angeschlossen, zwei weitere Kabel zur Therme (orange, lila) sind vorhanden, an dieser aber zwischenzeitlich nicht angeschlossen. Die hängen da einfach (hat mich auch sehr gewundert...)

 

Wie und an welche Buchsen an der Therme muss ich die Kabel jeweils anschließen und dann mit dem Thermostat verbinden, damit ich hier erfolgreich bin. Ich glaube, ich muss auch eine der Brücken entfernen, ich weiß nur nicht welche und Experimentieren würde ich ungerne. Ich werde aus dem kleinen Anschlussdiagramm in der Anleitung zur Inbetriebnahme von Bosch leider auch nicht schlau. Zur Not hole ich den Elektriker, aber ich hoffe meine Gedankenblockade kann hier schon beseitigt werden! 

 

Vielen Dank im Voraus! 

 

 

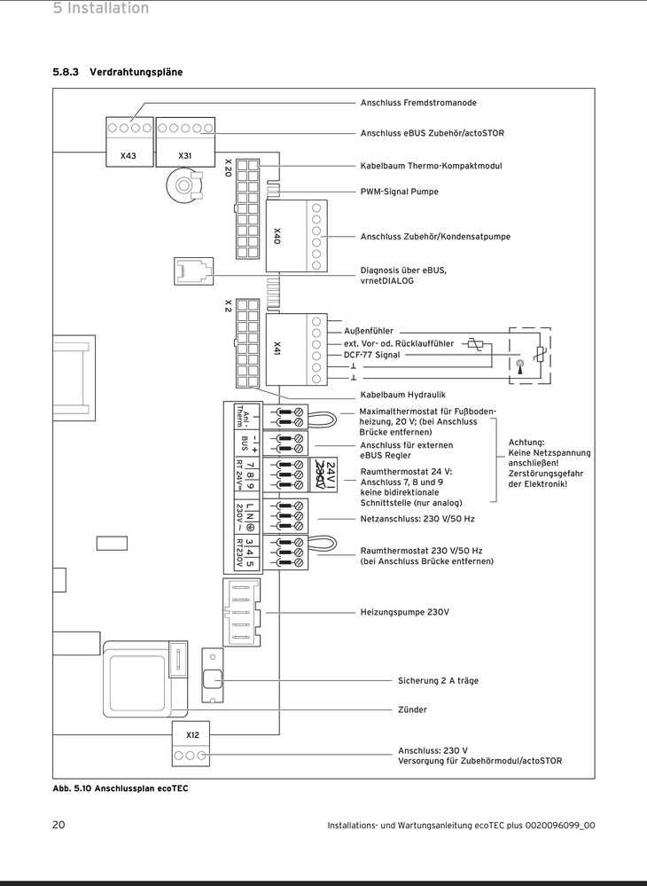
Anschlussplan der ThermeAnschlussplan der ThermeAltes ThermostatAltes ThermostatIn der Dose vorhandene KabelIn der Dose vorhandene KabelAnschlüsse in der Therme (freie Kabel orange & lila links oben)Anschlüsse in der Therme (freie Kabel orange & lila links oben)Klemmen in der Therme inkl. BrückenKlemmen in der Therme inkl. Brücken 

7 ANTWORTEN 7

Sam
Experte von Bosch Smart Home

Hallo @falken , hast schon mal Kabel durchgemessen, welche Kabel genau  in der Dose ankommen?

 

Du brauchst 3 Kabel: den L und den N und dann noch den Schaltausgang NO, der ist meistens schwarz.

Wenn deines ein 230V System ist, dann musst du am Raumthermostat II 230V den COM und L mit der beigelegten Drahtbrücke verbinden.

 

Hier ein Screenshot aus der Anleitung, farbig markiert

2024-10-04_12h13_50.png

Release Manager @ Bosch Smart Home
Zuhause: SHC II mit 171 Geräten, 73 Automationen, NodeRed/Influx/Grafana, Samsung Galaxy S23 mit Android 14

WHasse1
Poweruser

Der direkte Anschluss wird nicht möglich sein, weil der Raumregler über den internen BUS der Therme an der roten Buchse +/- (blau/braun)angeschlossen ist. Du könntet versuchen, den 230V-Regler von Bosch an die Klemmen 3-4-5 anzuschließen. Dazu benötigst du aber 3 Adern. Es sind ja genug vorhanden. Anstelle der Brücke 3-4 wird dann der Schaltkontakt des Bosch-Reglers angeschlossen, einer solle N sein, der andere L (Brücke nicht vergessen). Bitte vorher durchmessen oder besser einen Elektriker damit beauftragen! Bei einem Belegungsfehler können ernsthafte Personen- oder Sachschäden entstehen. Bei diesem Umbau verzichtest du allerdings auf die modulierende Reglung der Therme und wirst nur im Zweipunktbetrieb (an-aus) arbeiten. Du hast dann zwar die Heizung im "Bosch-Universum" aber ob das energetisch sinnvoll ist, darf bezweifelt werden. Viel Erfolg! 

Privater Endanwender, kein Bosch-Mitarbeiter.
SHC II + Funk-Stick mit >56 Geräten + 10 Hue + Home Connect, I-OS

Fritscher
Junior Homie

Hallo zusammen, 

 

ich habe nun auch ein Raumthermostat II 230v. Vorher hatte ich ein manuelles. Ich schaffe es nicht es so anzuschließen, dass es funktioniert. Phase und Neutral ist klar. Habe auch die Brücke gemacht. Bei meinem alten Thermostat waren 4 Kabel. Phase und Neutral und vermutlich um das Ventil auf und zu zu machen. Habe nun - wie hier geschrieben, dass schwarze auf NO und das übrige graue nicht verwendet. Da die Heizung aber nicht funktioniert und es kälter wird habe ich das graue verwendet. Als ich das gemacht habe, wurden plötzlich ganz andere Temperaturen angezeigt.. Weitere Ideen habe ich nicht. Kann mir jemand helfen oder ist das Thermostat einfach defekt? Wenn ich das alte anschließe, läuft es einwandfrei. Danke 

Photos der Verdrahtung des alten Thermostats posten (mit erkennbarer Anschlussbeschriftung), sonst ist das ein Ratespiel. Wir können ja nicht wissen, was für ein Thermostat Du bisher hattest und was dort wo angeschlossen war. Da gibt es verschiedene Varianten.

Privater Endanwender, kein Bosch-Mitarbeiter.
SHC II + Funk-Stick mit 38 Geräten + 12 Hue + Home Connect, 130 Automationen, OnePlus 7T mit Android 12

☝ gerne mitmachen! Info SHC Generation, Smartphone und Betriebssystem hilft häufig bei der Lösung von Problemen. Einfach im Profil bei "Persönliche Informationen" in der "Signatur" eintragen.

Hallo Maurice, 

 

da hast du sicher recht. Frage ist nur, wie ich ein Foto beifüge..

 
 

 

 

Fritscher
Junior Homie

IMG_5547.jpeg

IMG_5546.jpeg

Altes Thermostat / Bosch-Thermostat:

N1 / N

N / N

L / L

L1 / NO

 

Außerdem die Brücke L / COM setzen.

Privater Endanwender, kein Bosch-Mitarbeiter.
SHC II + Funk-Stick mit 38 Geräten + 12 Hue + Home Connect, 130 Automationen, OnePlus 7T mit Android 12

☝ gerne mitmachen! Info SHC Generation, Smartphone und Betriebssystem hilft häufig bei der Lösung von Problemen. Einfach im Profil bei "Persönliche Informationen" in der "Signatur" eintragen.



Rechtswidrigen Inhalt melden