Einstieg und erste Schritte
Für deine Fragen als Einsteiger*in
abbrechen
Suchergebnisse werden angezeigt für 
Anzeigen  nur  | Stattdessen suchen nach 
Meintest du: 


Letzte Beiträge

Gelöst! Anwesentheitssimulation

Hallo zusammenIch habe ein System aus BSH und HUE siwie einen Schalter von AqaraAlle Schalter und Lampen werden in der Anwesentheitssimulation angezeigt nur der von Aqara nicht.Der Schalter von Aqara ist einer ohne Neutralleiter weil dort ist keiner....

Anschluss Raumthermostat 2 230v

Hallo zusammen, ich möchte das Bosch Raumthermostat 2 230v bei mir anschließen bzw. habe es schon aber es läuft noch nicht so rund. Sprich es wird scheinbar kein Signal an den Stellantrieb geschickt zum Öffnen obwohl ich die Zieltemperatur hochgedreh...

Screenshot 2025-12-24 231027.png PXL_20251223_153837255.jpg Screenshot 2025-12-24 231003.png
donny_m von Apprentice Homie
  • 752 Anzeigen
  • 8 Antworten
  • 0 Kudos

Gelöst! Akustische Alarme am HomeController II abschalten

Hallo, wir haben seite dieser Woche einen SmartHomeController II mit Heizungsthermostaten im Einsatz.Soweit funktioniert alles gut.Einer meiner Söhne lüftet manchmal in der Nacht sein Zimmer, das führt zu zwei Alarmen oder Benachrichtigungen: einmal,...

Gelöst! Smart Home 2 Parteien Hausn.

Hallo liebe Community, Wir haben bei uns diverse Bosch Smart Home Geräte im Einsatz, 1 Controller im 1og/2og (Wir)1 Controller im Eg/1 og (Großeltern.  Ich verwaltet das Ganze, baue um und erweitere.Es sollen die nächsten Jahre noch mehr Geräte dazu ...

Darth87 von Junior Homie
  • 476 Anzeigen
  • 2 Antworten
  • 0 Kudos

Gelöst! Junkers Cerapur HM mit CW400 über Bosch Smart Home Raumthermostate II steuern

Hi Leute, ich habe mich jetzt hier kreuz und quer durchs Forum gelesen, meine Frage konnte leider aber noch nicht abschließend geklärt werden bzw. brauche ich hier noch Hilfe. Ich habe das oben geschriebene Setup und möchte, wie gesagt, meine Gasbren...

RaffRob von Junior Homie
  • 799 Anzeigen
  • 2 Antworten
  • 0 Kudos

Gelöst! Matter Verständnisfrage

Kann Matter auch via Zigbee übetragen werden?Falls nein:Wie sonst werden Matter Pakete (im meinem Verständis mehr oder weniger IPv6-Pakete) übertragen falls sie nicht über Thread übertragen werden?(WLAN würde die Vorteile von Matter eher zu nichte ma...

sstork von Junior Homie
  • 1854 Anzeigen
  • 14 Antworten
  • 0 Kudos

Bestehende Bosch Smart Home Anlage via Fritzbox 5690 Pro in Fritz! Smarthome anlegen und steuern

Guten Tag zusammen und ein Frohes Neues Jahr! Ich habe seit gut 18 Monaten eine Smarthome-Anlage mit Controller II, mehreren Thermostat II, Rolladensteuerung II, Fensterkontakten sowie 4 Twinguards.Da bei uns demnächst Glasfaser einzieht, mal sehen w...

Kontrollleuchte des Universal Switch nutzen, um anzuzeigen, dass die Alarmanlage scharf ist

Kann man die Kontrollleuchte des Universal Switch nutzen um anzuzeigen, ob die Alarmanlage eingeschaltet ist? Bei mehreren Personen im Haushalt wäre das sehr hilfreich, weil man nicht weiß, wenn man nach Hause kommt, ob jemand zu Hause ist oder nicht...

Helmut_W von Apprentice Homie
  • 1342 Anzeigen
  • 3 Antworten
  • 2 Kudos

Gelöst! Sicherheitstipps für smarte Kameras und Alarmsysteme – was ist eure Must-have-Liste?

Hallo in die Community! Ich plane die Einrichtung einer smarten Überwachung mit Kameras und Alarmsirenen. Welche Sicherheitsmaßnahmen sind ein Muss, um die Geräte gegen Fremdzugriffe abzusichern? Und gibt es Einstellungen, die ich bei der Installatio...

vman von Junior Homie
  • 1744 Anzeigen
  • 4 Antworten
  • 1 Kudos

Gelöst! TC100 und Bosch Heizkörperthermostate der ersten Version in Home Assistent einbinden

Moinsen, ich habe folgende Heizung vor rund zwei Jahren bekommen:Buderus Logamax plus GB172i-17 T100S H V2 mit Regler TC100 und Bosch Heizkörperthermostate der ersten VersionMomentan nutze ich die App "MyMode" und bin damit ganz zufrieden.Nun fange i...

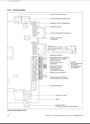
Einbau / Anschluss Raumthermostat 2 230v

Hallo! Ich benötige Hilfe beim Anschluss an meine Therme (Vaillant ecoTec).Das Anschlussdiagramm der Therme sowie ein Foto ist im Anhang, Fotos auch. Altes Thermostat hat derzeit nur L/N (braun, blau) angeschlossen, zwei weitere Kabel zur Therme (ora...

Screenshot 2024-10-04 at 09.55.45.png PXL_20231205_161216354.jpg PXL_20231205_161618838.jpg PXL_20241003_145350116.jpg
falken von Apprentice Homie
  • 5701 Anzeigen
  • 7 Antworten
  • 0 Kudos